
联系人:谭逸鸣、裴明楠
摘 要
海峡开了又关,美伊局势如何走向?
本周美伊局势有所缓和,推动美股创历史新高。但局势在周末反转升级。4月17日周五,伊朗和美国宣布霍尔木兹海峡对商船“完全开放”,国际原油重挫,标普和纳指创历史新高。但4月18日晚,伊朗称由于美国违反停火协议,因此霍尔木兹海峡从18日当晚起重新关闭。
只过了短短1天,霍尔木兹海峡“开了又关”。而美伊为期2周的停火协议即将于4月22日结束。面对停火的最后期限临近,我们认为后续走向可能有4种情景。
情景一:延续停火,推进谈判。
如果4月22日之前美伊同意延长停火、推进第二轮谈判,对于港口封锁和霍尔木兹海峡的通行略有放宽,美股可能延续最近两周的上涨趋势,美元和美债可能震荡,黄金可能继续缓慢修复。
情景二:停火到期,低烈度僵持。
如果停火到期后,美伊双方既不续签停火协议、亦不重启大规模战事,进入低烈度对峙状态,美国维持港口封锁、伊朗继续管控霍尔木兹海峡,这种情景下,能源危机持续,原油可能先小幅反弹,然后维持高位震荡,风险资产或受打击,但由于美伊双方均无意升级冲突,打击或有限。
情景三:停火到期,军事升级。
4月17日特朗普表示,如果到4月22日未达成长期协议,他可能会终止与伊朗的停火,“不得不再次开始投掷炸弹”。如果战事重新升级,原油可能大幅反弹,美股或转跌,美债或上行,美元或反弹,黄金或再度承压。
情景四:达成全面协议(概率相对较低)。
这一情景对风险资产和全球经济增长或最利好,但概率相对较低。一些海湾国家和欧洲的领导人认为达成全面协议可能需要六个月时间。我们认为,目前美伊双方分歧明显,达成全面协议难度较大。
海外市场复盘(4.13-4.17)
本周全球主要股指普遍收涨,标普和纳指创历史新高。截至本周五,纳指已经连续13个交易日收涨,追平1992年以来的最长连涨纪录;美股连续上涨主因地缘缓和及其市场对伊朗局势有所脱敏。
伊朗局势缓和,美元和美债收益率下行。冲突缓和的背景下,国际油价回落,美国国内汽油价格下跌,通胀担忧缓解,年内降息预期小幅上升,令美元和美债收益率下行,美元盘中跌破98美元的点位。
本周油价大幅回落。本周二三,消息称美伊未来几天可能举行新一轮面谈;周四,以色列和黎巴嫩达成临时停火协议;周五,伊朗和美国宣布霍尔木兹海峡对商船“完全开放”。油价在周内随着地缘缓和而逐步走弱,布油跌至90美元/桶附近。
黄金受益于美债收益率的下行而上涨,伦敦金价回到4800美元/盎司上方。
海外央行动态
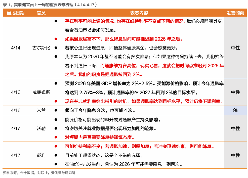
本周多位美联储官员发言,表达后续政策路径具备不确定性,当前难以给出明确指引。
古尔斯比表示,加息/维持利率不变/降息均有可能,如果通胀居高不下,那么降息可能推迟到2026年之后。威廉姆斯表示,现在并非就利率给出指引的时机;如果通胀率达到目标水平,预计仍将降息。沃勒表示,对短期内是否需要降息持谨慎态度。戴利表示,目前处于观望状态是个不错的选择。只有米兰维持鸽派,倾向于今年降息3次,也可能4次。
本周,市场对今年降息的预期升至30%以上。截至4月19日CME显示市场,市场预期今年降息的概率升至30.5%(一周之前为27.3%),预计年内加息的概率仅为1.4%(一周之前为1.5%),预期全年维持利率不变的概率为68.1%(一周之前为71.1%)。
海外基本面高频跟踪
总体经济预期:最近一周,2026年欧美经济增速的市场预期下调。
就业:初请失业金人数超预期下降。
需求:美国零售增速下降,运输增速回落;抵押贷款利率下降,房地产市场活动略升。
生产:美国粗钢生产持续强劲,炼油厂产能利用率边际下降。
价格:本周美国零售汽油价格回落,通胀预期下降。
金融条件:本周美国信用利差下降。
下周(4月20日~4日24日)海外重点关注:美国参议院银行委员会就凯文·沃什的美联储主席提名举行听证会;美伊临时停火到期;美国3月零售增速;欧美标普PMI。
oo



核心图表(完整图表详见正文)
风险提示:海外经济基本面变化超预期,特朗普政府政策超预期,中东局势变化超预期。
]article_adlist-->报告目录

]article_adlist-->1
海峡开了又关,美伊局势如何走向?
本周美伊局势有所缓和,推动美股创历史新高。但局势在周末反转升级。
4月16日,以色列与黎巴嫩同意进行为期10天的停火;4月17日周五,伊朗和美国宣布霍尔木兹海峡对商船“完全开放”,国际原油重挫;当日标普、纳指创历史新高,纳指实现连续13个交易日收涨,美债收益率显著下行。
但周末4月18日晚,伊朗态度反转,称由于美国违反停火协议,并未解除对伊朗船只和港口的封锁,因此霍尔木兹海峡从18日当晚起关闭,直至美国的封锁解除。
只过了短短1天,霍尔木兹海峡“开了又关”。而美伊为期2周的停火协议即将于4月22日结束。面对停火协议的DDL临近,我们认为后续走向可能有4种情景。


情景一:延续停火,推进谈判。
如果4月22日之前美伊同意延长停火、推进第二轮谈判,对于港口封锁和霍尔木兹海峡的通行略有放宽,美股可能延续最近两周的上涨趋势,美元和美债可能震荡,黄金可能继续缓慢修复。
情景二:停火到期,低烈度僵持。
如果停火到期后,美伊双方既不续签停火协议、亦不重启大规模战事,进入低烈度对峙状态,美国维持港口封锁、伊朗继续管控霍尔木兹海峡、双方不时发生小摩擦,谈判陷入僵局,这种情景下,由于海峡继续处于近乎关闭的状态,能源危机持续,原油可能先小幅反弹,然后维持高位震荡,风险资产或受打击,但由于美伊双方均无意升级冲突,打击或有限。
情景三:停火到期,军事升级。
4月17日特朗普表示,如果到周三(4月22日)未达成结束战争的长期协议,他可能会终止与伊朗的停火,(对伊朗港口的)封锁将继续存在,可能“不得不再次开始投掷炸弹”。
如果战事重新升级,原油可能大幅反弹甚至突破年内前高,美股涨势可能中断转向下跌,美债或因通胀担忧重燃而转向上行,美元或反弹,黄金或再度承压。
情景四:达成全面协议(概率相对较低)。
这一情景对风险资产和全球经济增长最利好,但概率相对较低。一些海湾国家和欧洲的领导人认为达成全面协议可能需要六个月时间。我们认为,目前美伊双方分歧明显,达成全面协议难度较大。

2
海外市场一周复盘
本周全球主要股指普遍收涨,标普和纳指创历史新高。截至本周五,纳指已经连续13个交易日收涨,追平1992年以来的最长连涨纪录;美股连续上涨主因地缘缓和及其市场对伊朗局势有所脱敏。
截至4月17日当周,标普500、道指、纳指分别上涨4.54%、3.19%和6.84%。伦敦富时100指数上涨0.63%,德国DAX指数上涨3.77%;亚洲方面,韩国综指和日经225指数分别涨5.68%和2.73%。
伊朗局势缓和,美元和美债收益率下行。冲突缓和的背景下,国际油价回落,美国国内汽油价格下跌,通胀担忧缓解,年内降息预期小幅上升,令美元和美债收益率下行,美元盘中跌破98美元的点位。
截至4月17日当周,美元指数下跌0.48%,欧元、人民币、日元兑美元分别上涨0.34%、0.43%和0.10%,截至4月17日当周,2Y和10Y美债分别下行10bp和5bp,10Y德债基本持平,10Y日债下行1.4bp。
本周油价大幅回落。本周二三,消息称美伊未来几天可能举行新一轮面谈;周四,以色列和黎巴嫩达成临时停火协议;周五,伊朗和美国宣布霍尔木兹海峡对商船“完全开放”。油价在周内随着地缘缓和而逐步走弱,布油跌至90美元/桶附近。
黄金受益于美债收益率的下行而上涨,伦敦金价回到4800美元/盎司上方。
截至4月17日当周,伦敦金上涨2.03%,伦敦银上涨5.00%%,COMEX铜收涨3.69%,布伦特原油和WTI原油本周分别收跌5.06%和收跌13.17%。




3
海外政策与要闻
1、海外央行动态
本周多位美联储官员发言,表达后续政策路径具备不确定性,当前难以给出明确指引。
美联储官员古尔斯比表示,存在加息的情况,也存在维持利率不变或降息的情况,如果通胀居高不下,那么降息可能推迟到2026年之后。威廉姆斯表示,现在并非就利率给出指引的时机;如果通胀率达到目标水平,预计仍将降息。沃勒表示,对短期内是否需要降息持谨慎态度。戴利表示,目前处于观望状态是个不错的选择。只有米兰维持鸽派,称倾向于今年降息3次,也可能4次。

本周,市场对今年降息的预期升至30%以上。截至4月19日CME显示市场,市场预期今年降息的概率升至30.5%(一周之前为27.3%),预计年内加息的概率仅为1.4%(一周之前为1.5%),预期全年维持利率不变的概率为68.1%(一周之前为71.1%)。

2、海外政策跟踪
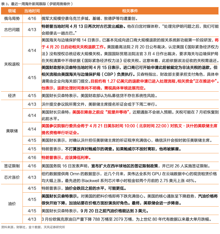
伊朗局势仍是海外时政焦点。
本周,市场等待美伊的第二轮谈判。
1)特朗普14日称,与伊朗会谈“可能未来两天内”在巴基斯坦举行。当日,特朗普还表示美国对伊朗的战争已经“结束”。
2)特朗普16日在谈及伊朗问题时,称不确定是否需要延长停火期,与伊朗的下一次会晤可能在本周末举行。
以色列与黎巴嫩同意暂时停火。
1)4月14日,美国国务院在以色列、黎巴嫩和美国三方华盛顿会谈结束后发表声明。与会各方就推动以色列与黎巴嫩启动直接谈判的各项举措进行了“富有成效”的讨论。
2)4月16日,以色列已同意与黎巴嫩真主党进行为期10天的停火,但不会从黎巴嫩南部撤军。
霍尔木兹海峡“开了又关”。
1)4月17日,伊朗和美国宣布霍尔木兹海峡对商船“完全开放”。伊朗外长宣布,鉴于黎巴嫩和以色列达成停火,在停火期间,伊朗对所有商船开放霍尔木兹海峡。
2)但是不到24小时,伊朗态度反转。伊朗伊斯兰革命卫队海军当地时间4月18日晚发布消息称,由于美国违反停火协议,并未解除对伊朗船只和港口的封锁,因此霍尔木兹海峡从当晚起关闭,直至美国的封锁解除。

除了伊朗局势以外,关注美联储、关税退税等:
1)美国海关与边境保护局14日表示,已基本完成向进口商大规模退款的报关系统新功能第一阶段研发,将于4月20日启动相关关税退款工作。
2)美国财政部长贝森特15日表示,进口商已可开始申请此前被裁定为非法关税的退款。目前约有1.27亿美元的退款申请已进入处理流程,相关资金“正在推进中”。退款处理时间表尚不明确,需视具体审核进展而定。
3)美国参议院银行委员会将于4月21日美东时间10:00(北京时间22:00)对凯文·沃什的美联储主席提名资格举行听证会。

4
海外经济基本面高频跟踪
1、总体景气度
最近一周,26年欧美经济增速的市场预期下调。截至4月17日,彭博一致预期2026年美国经济增速为2.20%,一周之前的预期为2.23%;预期2026年欧元区经济增长0.9%;一周之前的预期为1.05%。

2、就业
初请失业金人数超预期下降。截至4月11日当周,美国初请失业金人数20.7万人,预估为21.3万人,前值为21.8万人;截至4月4日当周,美国续请失业金人数反弹至181.8万人。

3、需求
美国零售增速略降低,运输增速回落。美国截至4月10日当周的红皮书商业零售销售年率7.0%,前值7.6%。截至4月11日当周,美国铁路总运输50.0万辆,前值为50.1万辆,同比增速为-2.63%,前值1.03%。
抵押贷款利率小幅下降,和房地产市场活动略升。截至4月17日,美国30年期抵押贷款固定利率6.30%,本周下行7bp;截至4月10日当周,MBA抵押贷款申请活动指数281,环比上升1.8%。


4、生产
美国粗钢生产持续强劲,炼油厂产能利用率下滑。截至4月11日当周,粗钢当周产量184.3万短吨,高于去年同期的168.9万短吨;炼油厂产能利用率89.6%,高于去年同期的86.3%,但较前一周的92%明显下滑。

5、价格
本周美国零售汽油价格回落。截至4月17日,美国AAA级汽油均价4.058美元/加仑,较一周之前下跌1.86%,较一个月前高出5.62%。
掉期市场显示,美国的通胀预期下降。截至4月17日,美国1年期通胀掉期3.085%,2年期通胀掉期2.788%,分别较一周之前下行6bp、5bp。

6、金融条件
本周美国信用利差下降。CCC企业债信用利差本周下行25bp至9.21%。流动性方面,SOFR和隔夜逆回购协议的利差在本周的均值为17.00bp,高于前一周的均值10.80bp。


5
下周海外重要事件提醒
下周(4月20日~4日24日)海外重点关注:美国参议院银行委员会就凯文·沃什的美联储主席提名举行听证会;美伊临时停火到期;美国3月零售增速;欧美标普PMI。

※风险提示
1、海外经济基本面变化超预期;
2、特朗普政府政策超预期;
3、中东局势变化超预期。
※研究报告信息
证券研究报告:《海外跟踪周报 20260419:海峡开了又关,四种情景》
对外发布时间:2026年4月19日
报告发布机构:天风证券(维权)股份有限公司(已获中国证监会许可的证券投资咨询业务资格)
本报告分析师:谭逸鸣S1110525050005;裴明楠S1110525060004
]article_adlist-->
]article_adlist-->

点分享

点收藏

点在看

点点赞
]article_adlist-->
海量资讯、精准解读,尽在新浪财经APP
倍顺网配资提示:文章来自网络,不代表本站观点。